Page top

F3SG-SR/PG 系列

安全光幕/多光束安全传感器

F3SG-SR/PG 系列

轻松掌握状态 支持信息化的 安全系统

F3SG-SR/PG系列 安全光幕

灵活应对各种安全系统的构建

F3SG-SR

型号构成

安全光幕 F3SG-SR

F3SG-SR/PG 系列 种类 3

种类

本体

安全光幕F3SG-SR

*预定提供投光器单侧型号和受光器单侧型号。
例1)仅投光器:F3SG-4SRA0160-14-L、仅受光器:F3SG-4SRA0160-14-D
例2)仅受光器(理想适配型号):F3SG-4SRA0200-14-D-F

手指检测用(最小检测物体φ14mm)

光轴数 检测高度(mm) 高级型 标准型
型号 型号
15 160 F3SG-4SRA0160-14 F3SG-□SRB0160-14
19 200 F3SG-4SRA0200-14-F F3SG-4SRB0200-14-F
23 240 F3SG-4SRA0240-14 F3SG-□SRB0240-14
27 280 F3SG-4SRA0280-14-F F3SG-4SRB0280-14-F
31 320 F3SG-4SRA0320-14 F3SG-□SRB0320-14
35 360 F3SG-4SRA0360-14-F F3SG-4SRB0360-14-F
39 400 F3SG-4SRA0400-14 F3SG-□SRB0400-14
43 440 F3SG-4SRA0440-14-F F3SG-4SRB0440-14-F
47 480 F3SG-4SRA0480-14 F3SG-□SRB0480-14
51 520 F3SG-4SRA0520-14-F F3SG-4SRB0520-14-F
55 560 F3SG-4SRA0560-14 F3SG-□SRB0560-14
59 600 F3SG-4SRA0600-14-F F3SG-4SRB0600-14-F
63 640 F3SG-4SRA0640-14 F3SG-□SRB0640-14
67 680 F3SG-4SRA0680-14-F F3SG-4SRB0680-14-F
71 720 F3SG-4SRA0720-14-F F3SG-4SRB0720-14-F
75 760 F3SG-4SRA0760-14-F F3SG-4SRB0760-14-F
79 800 F3SG-4SRA0800-14 F3SG-□SRB0800-14
83 840 F3SG-4SRA0840-14-F F3SG-4SRB0840-14-F
87 880 F3SG-4SRA0880-14-F F3SG-4SRB0880-14-F
91 920 F3SG-4SRA0920-14-F F3SG-4SRB0920-14-F
95 960 F3SG-4SRA0960-14-F F3SG-4SRB0960-14-F
99 1,000 F3SG-4SRA1000-14 F3SG-□SRB1000-14
119 1,200 F3SG-4SRA1200-14 F3SG-□SRB1200-14
139 1,400 F3SG-4SRA1400-14 F3SG-□SRB1400-14
159 1,600 F3SG-4SRA1600-14 F3SG-□SRB1600-14
179 1,800 F3SG-4SRA1800-14 F3SG-□SRB1800-14
199 2,000 F3SG-4SRA2000-14 F3SG-□SRB2000-14

注:□可选择2或者4,2代表2类光幕型号,4代表4类光幕型号。

手掌检测用(最小检测物体φ25mm)

光轴数 检测高度(mm) 高级型 标准型
型号 型号
8 160 F3SG-4SRA0160-25 F3SG-□SRB0240-25
10 200 F3SG-4SRA0200-25-F F3SG-4SRB0200-25-F
12 240 F3SG-4SRA0240-25 F3SG-□SRB0160-25
14 280 F3SG-4SRA0280-25-F F3SG-4SRB0280-25-F
16 320 F3SG-4SRA0320-25 F3SG-□SRB0320-25
18 360 F3SG-4SRA0360-25-F F3SG-4SRB0360-25-F
20 400 F3SG-4SRA0400-25 F3SG-□SRB0400-25
22 440 F3SG-4SRA0440-25-F F3SG-4SRB0440-25-F
24 480 F3SG-4SRA0480-25 F3SG-□SRB0480-25
26 520 F3SG-4SRA0520-25-F F3SG-4SRB0520-25-F
28 560 F3SG-4SRA0560-25 F3SG-□SRB0560-25
30 600 F3SG-4SRA0600-25-F F3SG-4SRB0600-25-F
32 640 F3SG-4SRA0640-25 F3SG-□SRB0640-25
34 680 F3SG-4SRA0680-25-F F3SG-4SRB0680-25-F
36 720 F3SG-4SRA0720-25 F3SG-□SRB0720-25
38 760 F3SG-4SRA0760-25-F F3SG-4SRB0760-25-F
40 800 F3SG-4SRA0800-25 F3SG-□SRB0800-25
42 840 F3SG-4SRA0840-25-F F3SG-4SRB0840-25-F
44 880 F3SG-4SRA0880-25 F3SG-□SRB0880-25
46 920 F3SG-4SRA0920-25-F F3SG-4SRB0920-25-F
48 960 F3SG-4SRA0960-25 F3SG-□SRB0960-25
50 1,000 F3SG-4SRA1000-25-F F3SG-4SRB1000-25-F
52 1,040 F3SG-4SRA1040-25 F3SG-□SRB1040-25
56 1,120 F3SG-4SRA1120-25 F3SG-□SRB1120-25
60 1,200 F3SG-4SRA1200-25 F3SG-□SRB1200-25
64 1,280 F3SG-4SRA1280-25 F3SG-□SRB1280-25
68 1,360 F3SG-4SRA1360-25 F3SG-□SRB1360-25
72 1,440 F3SG-4SRA1440-25 F3SG-□SRB1440-25
76 1,520 F3SG-4SRA1520-25 F3SG-□SRB1520-25
80 1,600 F3SG-4SRA1600-25 F3SG-4SRA1600-25
84 1,680 F3SG-4SRA1680-25 F3SG-□SRB1680-25
88 1,760 F3SG-4SRA1760-25 F3SG-□SRB1760-25
92 1,840 F3SG-4SRA1840-25 F3SG-□SRB1840-25
96 1,920 F3SG-4SRA1920-25 F3SG-□SRB1920-25
104 2,080 F3SG-4SRA2080-25 F3SG-□SRB2080-25
114 2,280 F3SG-4SRA2280-25 F3SG-□SRB2280-25
124 2,480 F3SG-4SRA2480-25 F3SG-□SRB2480-25

注:□可选择2或者4,2代表2类光幕型号,4代表4类光幕型号。

手臂/脚检测用(最小检测物体φ45mm)

光轴数 检测高度(mm) 高级型 标准型
型号 型号
6 240 F3SG-4SRA0240-45 F3SG-□SRB0240-45
10 400 F3SG-4SRA0400-45 F3SG-□SRB0400-45
14 560 F3SG-4SRA0560-45 F3SG-□SRB0560-45
18 720 F3SG-4SRA0720-45 F3SG-□SRB0720-45
22 880 F3SG-4SRA0880-45 F3SG-□SRB0880-45
30 1,200 F3SG-4SRA1200-45 F3SG-□SRB1200-45
38 1,520 F3SG-4SRA1520-45 F3SG-□SRB1520-45

注:□可选择2或者4,2代表2类光幕型号,4代表4类光幕型号。

人体检测用(最小检测物体φ85mm)

光轴数 检测高度(mm) 高级型 标准型
型号 型号
4 280 F3SG-4SRA0280-85 F3SG-□SRB0280-85
6 440 F3SG-4SRA0440-85 F3SG-□SRB0440-85
8 600 F3SG-4SRA0600-85 F3SG-□SRB0600-85
10 760 F3SG-4SRA0760-85 F3SG-□SRB0760-85
12 920 F3SG-4SRA0920-85 F3SG-□SRB0920-85
注:□可选择2或者4,2代表2类光幕型号,4代表4类光幕型号。

F3SG-PG

型号构成

多光束安全传感器 F3SG-PG

F3SG-SR/PG 系列 种类 16

种类

本体

多光束安全传感器 F3SG-PG

*预定提供投光器单侧型号和受光器单侧型号。
例1)仅投光器:F3SG-4PGA0670-2A-L、仅受光器:F3SG-4PGA0670-2A-D
例2)仅投受器:F3SG-4PGA0970-3C-LD、仅偏转镜单元:F3SG-4PGA0970-3C-M

入侵检测用(光轴间距300~500mm)

光轴数 光轴间距(mm) 产品长度
(mm)
高级型
型号
2 500 670 F3SG-4PGA0670-2A
3 400 970 F3SG-4PGA0970-3A
4 300 1,070 F3SG-4PGA1070-4A
4 400 1,370 F3SG-4PGA1370-4A

入侵检测用 长距离型(光轴间距300~500mm)

光轴数 光轴间距(mm) 产品长度
(mm)
高级型
型号
2 500 670 F3SG-4PGA0670-2L
3 400 970 F3SG-4PGA0970-3L
4 300 1070 F3SG-4PGA1070-4L
4 400 1370 F3SG-4PGA1370-4L

入侵检测用 偏转镜型(光轴间距300~500mm)

光轴数 光轴间距(mm) 产品长度
(mm)
高级型
型号
2 500 670 F3SG-4PGA0670-2C
4 300 1070 F3SG-4PGA1070-4C
4 400 1370 F3SG-4PGA1370-4C

F3SG-SR/PG

附件(另售)

●安装支架 F3SG-SR/PG共通

可进行侧面安装、背面安装。

固定用

用途 形状 种类 型号
安装F3SG-SR/PG的支架。
可进行侧面安装、背面安装。
安装F3SG-SR/PG后,无法调整光轴。
2个1套(需要数量参考*)
3736_lu_19 标准支架(可兼用作中间支架) F39-LSGF

* 检测高度160 ~ 1440:2 套(共4 个)、1520 ~ 2480mm:3 套(共6 个)

可在安装了F3SG-SR/PG的状态下进行光轴调整的安装支架。

形状 种类 用途 型号
3736_lu_3_1 自由位置支架
(可兼用作中间支架)
角度调整范围为±15°。
2个1套(需要数量参考*1)
F39-LSGA
3736_lu_3_2 上下支架(横孔2圆孔1) 在F3SG-SR/PG的上下端位置使用。
角度调整范围为±22.5°。
可替换已有的F3SJ、F3SN(标准支架)。
2个1套(需要数量参考*2)
F39-LSGTB-SJ
3736_lu_3_3 上下支架(横孔2) 在F3SG-SR/PG的上下端位置使用。
角度调整范围为±22.5°。
可替换已有的F3SG-RA/RE。
2个1套(需要数量参考*2)
F39-LSGTB-RE
3736_lu_3_4 上下支架(竖孔3) 在F3SG-SR/PG的上下端位置使用。
角度调整范围为±22.5°。
可替换已有的MS4800、F3SR。
2个1套(需要数量参考*2)
F39-LSGTB-MS

*1. 检测高度0160~0280:1套(共2个)、0320~1440:2套(共4个)、1520~2480:3套(共6个)
*2. 以上下支架+标准支架(可兼用作中间支架)或自由位置支架(可兼用作中间支架)使用时
检测高度0840以下时,不需要标准支架(可兼用作中间支架) /自由位置支架(可兼用作中间支架)。请使用上下支架×2套。
检测高度0880~1680:请以上下支架×2套+标准支架(可兼用作中间支架)或自由位置支架(可兼用作中间支架)×1套使用。
检测高度1760~2480:请以上下支架×2套+标准支架(可兼用作中间支架)或自由位置支架(可兼用作中间支架)×2套使用。
请结合第69页之后的“外形尺寸”确认。

●连接用电缆 F3SG-SR/PG共通

【本体电缆】

本体电缆(散线)

形状 种类 电缆
长度
规格 型号
3736_lu_4_1 投光器用
传感器侧:专用连接器、
外部侧:电缆引出型、5芯
颜色:灰
3m 3736_lu_9-1
F39-JG3C-L
7m F39-JG7C-L
10m F39-JG10C-L
受光器用
传感器侧:专用连接器、
外部侧:电缆引出型、8芯
颜色:黑
3m 3736-lu-9-2
F39-JG3C-D
7m F39-JG7C-D
10m F39-JG10C-D

注:安全光幕/多光束安全传感器本体中未附带电缆。
请务必订购本体电缆(散线):F39-JG□C-□或本体电缆延长用:F39-JGR3K-L/-D

本体电缆延长用

形状 种类 电缆
长度
规格 型号
3736_lu_5_1 投光器用
传感器侧:专用连接器、
外部侧:M12连接器(5针)、
颜色:灰
0.3m 3736_lu_5_2 F39-JGR3K-L
受光器用和投受光器用
传感器侧:专用连接器、
外部侧:M12连接器(8针)、
颜色:黑
0.3m 3736_lu_5_3 F39-JGR3K-D

注1. 安全光幕/多光束安全传感器本体中未附带电缆。
请务必订购本体电缆(散线):F39-JG□C-□或本体电缆延长用:F39-JGR3K-L/-D。
2. 请与延长电缆(单侧连接器):F39-JG□A-□或延长电缆(两侧连接器):F39-JG□B-□组合使用。

【延长电缆】

延长电缆(单侧连接器)

形状 种类 规格 电缆长度 型号
3736_lu_4_1 投光器用
M12连接器 (5针)、 5芯
颜色:灰

本体电缆延长用,与延长电缆(两侧连接器)连接

3736_lu_9-1

3m F39-JG3A-L
7m F39-JG7A-L
10m F39-JG10A-L
15m F39-JG15A-L
20m F39-JG20A-L
受光器用、
F3SG-PG偏转镜型的投受光器用
M12连接器 (8针)、 8芯
颜色:黑

本体电缆延长用,与延长电缆(两侧连接器)连接

3736-lu-9-2

3m F39-JG3A-D
7m F39-JG7A-D
10m F39-JG10A-D
15m F39-JG15A-D
20m F39-JG20A-D

* 使用本附件时,请采取保护措施,防止附件本体沾到切削油。
注1. 请与本体电缆延长用:F39-JGR3K-L/-D组合使用。
  2.需要20m以上时,请与延长电缆 (单侧连接器):F39-JG□A-□和延长电缆 (两侧连接器):F39-JG□B-□组合使用。

延长电缆(两侧连接器)

形状 种类 规格 电缆
长度
型号
3736_lu_7_1 投光器用
两侧M12连接器(5针)
颜色:灰
3736_lu_7_2 3m F39-JG3B-L
10m F39-JG10B-L
20m F39-JG20B-L
受光器用、
F3SG-PG偏转镜型的投受光器用
两侧M12连接器(8针)
颜色:黑
3736_lu_7_3 3m F39-JG3B-D
10m F39-JG10B-D
20m F39-JG20B-D

F3SG-SR/PG 系列 种类 41

【连接电缆】

紧密连接电缆(投光器和受光器用 各1条/1套)

形状 种类 规格 电缆
长度
型号
3736_lu_9 投光器用传感器侧:
专用连接器1、
连接侧:专用连接器2
颜色:灰
受光器用传感器侧:
专用连接器1、
连接侧:专用连接器2
颜色:黑
以最短长度(所连接传感器
之间的电缆长度:12cm)
串联连接时使用。
嵌合时:IP67等级、IP67G (JIS C 0920 附件1)
12cm F39-JGR12L

注:所连接传感器之间的电缆长度需要12cm以上时,请使用串联连接电缆延长用:F39-JGR3W。

串联连接电缆延长用(投光器和受光器用 各1条/1套)

形状 种类 电缆
长度
规格 型号
3736_lu_10 投光器用传感器侧:
专用连接器、
连接侧:M12连接器(5针)
颜色:灰
受光器用传感器侧:
专用连接器、
连接侧:M12连接器(8针)
颜色:黑
0.3m 所连接传感器之间的电缆长度
需要12cm以上时,请与本体电
缆延长用:F39-JGR3K组合使用。
嵌合时:IP67等级、IP67G
(JIC C 0920 附件1)
F39-JGR3W

F3SG-SR/PG 系列 种类 46

【替换电缆_使用现有光幕接线时】

本体电缆替换用

形状 规格 种类 电缆
长度
型号
3736_lu_12 使用安全光幕F3SN、F3SJ-B/A、F3SR-B用的连接线与F3SG-SR连 F3SJ-B/A替换用
投光器用
专用连接器1、M12连接器(8针) 颜色:灰
0.3m F39-
JGR3K-
SJ-L
F3SJ-B/A替换用
受光器用
专用连接器1、M12连接器(8针)颜色:黑
F39-
JGR3K-
SJ-D
接时,需要使用的替换电缆。使用安全光幕F3SG-RE用的连接线 F3SG-RE替换用
投光器用
专用连接器1、M12连接器(4针)颜色:灰
0.3m F39-
JGR3K-
RE-L
F3SG-RE替换用
受光器用
专用连接器1、M12连接器(4针)
颜色:黑
F39-
JGR3K-
RE-D
与F3SG-SR连接时,需要使用的替换电缆。 MS4800替换用
投光器用
专用连接器1、M12连接器(5针)
颜色:灰
0.3m F39-
JGR3K-
MS-L
MS4800替换用
受光器用
专用连接器1、M12连接器(8针)
颜色:黑
F39-
JGR3K-
MS-D

F3SG-SR/PG 系列 种类 49

●设定工具SD Manager 3、智能连接器

设定工具SD Manager 3

种类 规格
SD Manager 3 电脑用的设定工具。
请结合智能连接器使用。(通过Bluetooth®通信连接时,需要Bluetooth®通信单元)可从以下本公司网站下载。
https://www.fa.omron.com.cn/
SD Manager 3
Mobile APP
智能手机/平板设备用的监控工具。
请结合智能连接器和Bluetooth®通信单元使用。
可从以下本公司网站下载。
https://www.fa.omron.com.cn/

智能连接器 *

39 规格 种类 型号
3736_lu_14_1 用于进行F3SG-SR/PG的设定或与外部设备
进行IO-Link连接所需的设备。F3SG-SR/PG
的设定还可通过智能连接器本体的DIP-SW
或电脑进行。
嵌合时:IP67等级、IP67G(JIS C 0920 附
件1)
智能连接器 F39-SGIT-IL3
3736_lu_14_2 安装于智能连接器,利用Bluetooth®通信与
SD Manager 3连接的通信单元。
嵌合时:IP67等级、IP67G(JIS C 0920 附
件1)
* 关于可用区域,请参考第138 页的“关于法规和标准”。
Bluetooth®
通信单元
F39-SGBT
3736_lu_14_3 用于将智能连接器安装到DIN导轨的支架。 智能连接器固定支架
(DIN导轨安装用)
F39-LITF1

注. IO-Link设定文件(IODD文件)请从本公司网站(www.fa.omron.com.cn)下载。
* 与电脑连接时,请使用Bluetooth®通信单元(F39-SGBT)或市售的USB Type-CTM电缆。

智能连接器-IO-Link主站连接电缆

欧姆龙产
IO-Link
主站单元
适用型号
种类 规格 电缆
型号
NX-
ILM400
单侧连接器电缆
M12连接器(5针)、
5芯
颜色:灰
3736_lu_15_1 2m XS5F-D521-DJ0-IL
GX-
ILM08C
两侧连接器电缆
M12连接器(5针)、
颜色:灰
3736_lu_15_2 3m F39-JG3B-L
10m F39-JG10B-L
20m F39-JG20B-L

* 使用本附件时,请采取保护措施,防止附件本体沾到切削油。
注. 控制输出(OSSD)侧请使用延长电缆(单侧连接器) F39-JG□A-D或延长电缆(两侧连接器) F39-JG□B-D。

F3SG-SR/PG 系列 种类 55

●省接线系统

Y型插接头插头/插座 两侧连接器

形状 种类 规格 电缆长度 型号
3736_lu_17_1 M12连接器
省接线用
嵌合时:
IP67等级 *1
3736_lu_17_2 0.5m F39-GCNY2

*1. 使用本附件时,请采取保护措施,防止附件本体沾到切削油。
*2. 电缆(本体电缆延长用及延长电缆)请按投光器用(电缆型号末尾:-L) /受光器用(电缆型号末尾:-D)分别订购。

复位按钮连接器

形状 种类 规格 电缆
长度
型号
3736_lu_18_1 M12连接器
省接线用
嵌合时:
IP67等级 *1
3736_lu_18_2 0.5m F39-GCNY3

*1. 使用本附件时,请采取保护措施,防止附件本体沾到切削油。
*2. 电缆(本体电缆延长用及延长电缆)请按投光器用(电缆型号末尾:-L) /受光器用(电缆型号末尾:-D)分别订购。

复位按钮连接器-复位按钮连接用电缆
带电缆的连接器 插座单侧连接器

形状 种类 规格 电缆
长度
型号
3736_lu_19_1 M12连接器
(4针)、4芯
3736_lu_19_2 1m XS5F-D421-C80-F
2m XS5F-D421-D80-F
3m XS5F-D421-E80-F
5m XS5F-D421-G80-F
10m XS5F-D421-J80-F
20m XS5F-D421-L80-F

*使用本附件时,请采取保护措施,防止附件本体沾到切削油。

●屏蔽系统

屏蔽触发器 E3Z M8连接器型

检测方式 检测距离 适用支架 输出 型号
3736_lu_21_1 10m
(红色光)

F39-FMA□□□T
NPN输出 E3Z-T66A
PNP输出 E3Z-T86A
3736_lu_21_2 4m *2
(红色光)
F39-FMA□□□R NPN输出 E3Z-R66
PNP输出 E3Z-R86
反射板 E39-R1S

注: 屏蔽触发器不带屏蔽触发器支架。屏蔽触发器支架另售。
*1. 未附带反射板。使用回归反射型时,请同时订购传感器(E3Z-R□6)本体和反射板(E39-R1S)。
*2. 传感器(E3Z)和反射板的距离请设定为100mm以上。
E3Z的详情请参考本公司网站(www.fa.omron.com.cn)。

屏蔽触发器支架(投光器用和受光器用 各1个/1套)

形状 用途 长度 型号
3736_lu_20 可方便地安装透过型屏蔽触发器。 150mm F39-FMA150T
400mm F39-FMA400T
可方便地安装回归反射型屏蔽触发器。 150mm F39-FMA150R
400mm F39-FMA400R

注1. 屏蔽触发器支架不带屏蔽触发器。请务必订购屏蔽触发器。
2. 要将屏蔽触发器支架安装到光幕本体上时,请订购屏蔽触发器支架 光幕固定支架:F39-LMAF1。安装到地板安装支架上时,无需固定支架。

屏蔽触发器支架 光幕固定支架(投光器和受光器用 各1个/1套) *

形状 用途 型号
3736-lu-9-3
F3SG-SR/PG共用 F39-LMAF1

注:不能用于产品长度小于280mm的F3SG-SR/PG。
* 要将屏蔽触发器支架安装到光幕本体上时,请订购。安装到地板安装支架上时,无需固定支架。

屏蔽触发器接线盒

形状 用途 规格 电缆
长度
型号
3736-lu-9-7 可减少屏蔽触发器的接线工数。 PNP/NPN共通
本体:M12插座(5针)×7、
M12插座(8针)×1
电缆:M12插头(8针)×1
嵌合时:IP67等级 ×1
0.5m F39-GCN5

*1. 使用本附件时,请采取保护措施,防止附件本体沾到切削油。
*2. 要使用4台屏蔽触发器,请订购可连接至F39-GCN5的屏蔽触发器E3Z-R□□ (回归反射型)。

屏蔽触发器接线盒用连接电缆

形状 用途 规格 电缆
长度
型号
3736_lu_9_4jpg
屏蔽触发器和屏蔽触发器接线盒(F39-GCN5)的连接电缆 PNP/NPN共通
本体:M12插座(5针) ×7、
M12插座(8针) ×1
电缆:M12插头(8针) ×1
嵌合时:IP67等级 *
0.2m XS3W-M42C-4C2-A
3736_lu_9_5
传感器I/O连接器(两侧连接器M8)
与屏蔽触发器接线盒用连接电缆组合使用
带电缆连接器
M8插座/M8插头
两侧连接器(4针)
直型(插座、插头)
1m XS3W-M421-401-R
2m XS3W-M421-402-R
5m XS3W-M421-405-R
10m XS3W-M421-410-R
3736_lu_9_6
传感器I/O连接器(两侧连接器M8)电缆与
屏蔽触发器接线盒用连接电缆组合使用。
屏蔽触发器(E3Z)的连接器间隔为40~
80mm时,与XS3W-M42C-4C2-A组合使用。
带电缆连接器
M8插座/M8插头
两侧连接器(4针)
L型(插座) /
直型(插头)
2m XS3W-M424-402-R
5m XS3W-M424-405-R

*使用本附件时,请采取保护措施,防止附件本体沾到切削油。
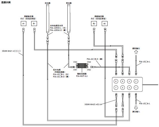
注1. 安全光幕/多光束安全传感器的输出(通过接线选择PNP/NPN)和屏蔽触发器的输出(PNP/NPN 输出类型选择)请统一为其中的一个后订购。
 2. XS3W、XS5H、 XS2H接插件电缆的详情请参考本公司网站(www.fa.omron.com.cn)。
 3. 如果将屏蔽触发器接线盒和智能连接器组合使用,连接时请使用延长电缆(两侧连接器) F39-JG□B-D。
   以下连接示例中,光幕为光同步。

F3SG-SR/PG 系列 种类 74

●地板安装系统

地板安装支架

形状 适用光幕 支架高度 型号
F3SG-SR安全光幕 F3SG-PG多光束
安全传感器
3736_lu_24 ~检测高度0880 F3SG-4PGA0670-2□ 990mm F39-ST0990
~检测高度1200 F3SG-4PGA0970-3A/3L
F3SG-4PGA1070-4□
1,310mm F39-ST1310
~检测高度1520 F3SG-4PGA1370-4□ 1,630mm F39-ST1630
~检测高度1840 1,950mm F39-ST1950
~检测高度2080 2,270mm F39-ST2270

地板安装镜

形状 适用光幕 支架高度 型号
F3SG-SR安全光幕 F3SG-PG多光束
安全传感器

3736_lu_25

(检测距离衰减率15%)

~检测高度0880 F3SG-4PGA0670-2A/2L 990mm F39-ST0990
~检测高度1200 F3SG-4PGA0970-3A/3L
F3SG-4PGA1070-4A/4L
1,310mm F39-ST1310
~检测高度1520 F3SG-4PGA1370-4A/4L 1,630mm F39-ST1630
~检测高度1840 1,950mm F39-ST1950

3736_lu_26

(检测距离衰减率10%)

F3SG-4PGA0670-2A/2L 990mm F39-PML0990-2
F3SG-4PGA0970-3A/3L 1,310mm F39-PML1310-3
F3SG-4PGA1070-4A/4L F39-PML1310-4
F3SG-4PGA1370-4A/4L 1,630mm F39-PML1630-4

*1. 地板安装支架、地板安装镜、支架角度调整底座,每套一个。
投光器/受光器均要使用时,请购买2套。
*2. 支架角度调整底座另售。

支架角度调整底座

形状 用途 型号
3736_lu_27 安装到地板安装支架、地板安装镜上使用。
可调整支架的角度和高度。
F39-STB

*1. 地板安装支架、地板安装镜、支架角度调整底座,每套一个。
投光器/受光器均要使用时,请购买2套。
*2. 支架角度调整底座另售。

●F3SG-SR/PG系列共通 其他配件

激光指针

形状 规格 型号
3736_lu_28_1
可正面安装。
可与F39-ST组合使用。
F39-PTS
3736_lu_28 也可安装带正面保护罩的产品。 F39-PTG

在光轴调整的粗调时,安装到F3SG-SR/PG的光学面上,通过激光辅助光轴的调整

指示灯

形状 规格 型号
3736_lu_29 安装到投光器、受光器或投受光器上,以亮灯状态
显示F3SG-SR/PG的动作状态。
颜色:红、橙和绿
状态:亮灯、闪烁和熄灭
IP67等级*
F39-SGLP

* 使用本附件时,请采取保护措施,防止附件本体沾到切削油。
注:指示灯不具备Bluetooth®通信功能。

●F3SG-SR专用附件(※F3SG-PG不可用。)

正面保护罩(投光器和受光器用、2个1套)

形状 适用安全光幕型号 型号
手指检测用 手掌检测用 手臂/脚/身体检测用

3736_lu_30

(检测距离衰减率10%)

F3SG-4SR□0160-14 F3SG-4SR□0160-25 F39-HSG0160
F3SG-4SR□0200-14-E F3SG-4SR□0200-25-E F39-HSG0200
F3SG-4SR□0240-14 F3SG-4SR□0240-25 F3SG-4SR□0240-45 F39-HSG0240
F3SG-4SR□0280-14-E F3SG-4SR□0280-25-E F3SG-4SR□0280-85 F39-HSG0280
F3SG-4SR□0320-14 F3SG-4SR□0320-25 F39-HSG0320
F3SG-4SR□0360-14-E F3SG-4SR□0360-25-E F39-HSG0360
F3SG-4SR□0400-14 F3SG-4SR□0400-25 F3SG-4SR□0400-45 F39-HSG0400
F3SG-4SR□0440-14-E F3SG-4SR□0440-25-E F3SG-4SR□0440-85 F39-HSG0440
F3SG-4SR□0480-14 F3SG-4SR□0480-25 F39-HSG0480
F3SG-4SR□0560-14 F3SG-4SR□0560-25 F3SG-4SR□0560-45 F39-HSG0560
F3SG-4SR□0640-14 F3SG-4SR□0640-25 F39-HSG0640
F3SG-4SR□0720-25 F3SG-4SR□0720-45 F39-HSG0720
F3SG-4SR□0800-14 F3SG-4SR□0800-25 F39-HSG0800
F3SG-4SR□0880-25 F3SG-4SR□0880-45 F39-HSG0880
F3SG-4SR□0960-14-F F3SG-4SR□0960-25 F39-HSG0960
F3SG-4SR□1040-25 F39-HSG1040
F3SG-4SR□1120-25 F39-HSG1120
F3SG-4SR□1200-14 F3SG-4SR□1200-25 F3SG-4SR□1200-45 F39-HSG1200
F3SG-4SR□1280-25 F39-HSG1280
F3SG-4SR□1360-25 F39-HSG1360
F3SG-4SR□1440-25 F39-HSG1440
F3SG-4SR□1520-25 F3SG-4SR□1520-45 F39-HSG1520
F3SG-4SR□1600-14 F3SG-4SR□1600-25 F39-HSG1600
F3SG-4SR□1680-25 F39-HSG1680
F3SG-4SR□1760-25 F39-HSG1760
F3SG-4SR□1840-25 F39-HSG1840
F3SG-4SR□1920-25 F39-HSG1920

注. 未记载检测高度的安全光幕,可组合多个正面保护罩使用。
以上4类光幕保护罩同样适用于F3SG-2SRB系列同等高度的2类光幕。

测试杆*

形状 直径 型号
φ14mm F39-TRD14
φ25mm F39-TRD25
φ30mm F39-TRD30

* 直径大于φ30mm 的测试杆请用户自行准备。

F3SG-SR-K

型号构成

IP69K型号 F3SG-SR-K

F3SG-SR/PG 系列 种类 94

种类

安全光幕 IP69K型号

本体 F3SG-SR-K

手指检测用(最小检测物体φ14mm)

光轴数 检测高度(mm) 标准型
型号
31 320 F3SG-4SRB0320-14-K
39 400 F3SG-4SRB0400-14-K
47 480 F3SG-4SRB0480-14-K
55 560 F3SG-4SRB0560-14-K
63 640 F3SG-4SRB0640-14-K
71 720 F3SG-4SRB0720-14-K
79 800 F3SG-4SRB0800-14-K
87 880 F3SG-4SRB0880-14-K
95 960 F3SG-4SRB0960-14-K
99 1000 F3SG-4SRB1000-14-K
119 1200 F3SG-4SRB1200-14-K
139 1400 F3SG-4SRB1400-14-K
159 1600 F3SG-4SRB1600-14-K
179 1800 F3SG-4SRB1800-14-K

注:连接电缆与本体为一体型。

手掌检测用(最小检测物体φ25mm)

光轴数 检测高度(mm) 标准型
型号
16 320 F3SG-4SRB0320-25-K
20 400 F3SG-4SRB0400-25-K
24 480 F3SG-4SRB0480-25-K
28 560 F3SG-4SRB0560-25-K
32 640 F3SG-4SRB0640-25-K
36 720 F3SG-4SRB0720-25-K
40 800 F3SG-4SRB0800-25-K
44 880 F3SG-4SRB0880-25-K
48 960 F3SG-4SRB0960-25-K
50 1000 F3SG-4SRB1000-25-K
52 1040 F3SG-4SRB1040-25-K
56 1120 F3SG-4SRB1120-25-K
60 1200 F3SG-4SRB1200-25-K
64 1280 F3SG-4SRB1280-25-K
68 1360 F3SG-4SRB1360-25-K
72 1440 F3SG-4SRB1440-25-K
76 1520 F3SG-4SRB1520-25-K
80 1600 F3SG-4SRB1600-25-K
84 1680 F3SG-4SRB1680-25-K
88 1760 F3SG-4SRB1760-25-K
92 1840 F3SG-4SRB1840-25-K

注:连接电缆与本体为一体型。

附件(另售)

F3SG-SR-K专用

安装支架

用途 形状 种类 型号
安装F3SG-SR-K的支架。
两端固定支架。
可进行360°安装(含侧面安装和背面安装)。
2个1套
3736_lu_9_8 IP69K型号
安装支架
F39-LSGTB-K