Page top

S8VK-C

开关电源(60/120/240/480W型)

S8VK-C

节省成本的单相电源,通用输入和安全标准,设计小巧、节省空间

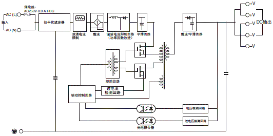
连接

端子块图

S8VK-C06024 (60W)

S8VK-C 配线/连接 3

S8VK-C12024 (120W)

S8VK-C 配线/连接 4

S8VK-C24024 (240W)

S8VK-C 配线/连接 5

S8VK-C48024 (480W)

S8VK-C 配线/连接 6