Page top

XW2R (PLC连接型)

PLC专用连接器端子台转换单元

XW2R (PLC连接型)

专为连接PLC而设计的连接器端子台转换单元

XW2R系列已于2025年3月底订货截止。

(单位:mm)

用于连接欧姆龙PLC的

带电源端子型号

推入式弹簧

XW2R (PLC连接型) 外形尺寸 3
XW2R (PLC连接型) 外形尺寸 4

配线图

XW2R-P16GD-C1-COM

XW2R (PLC连接型) 外形尺寸 6

XW2R-P16GD-C3-COM

XW2R (PLC连接型) 外形尺寸 7

XW2R-P32GD-C1-COM

XW2R (PLC连接型) 外形尺寸 8

XW2R-P32GD-C2-COM

XW2R (PLC连接型) 外形尺寸 9

XW2R-P32GD-C3-COM

XW2R (PLC连接型) 外形尺寸 10

XW2R-P32GD-C4-COM

XW2R (PLC连接型) 外形尺寸 11

e-CON型

XW2R (PLC连接型) 外形尺寸 12
XW2R (PLC连接型) 外形尺寸 13

配线图

XW2R-N16GD-C1-COM

XW2R (PLC连接型) 外形尺寸 15

XW2R-N32GD-C1-COM

XW2R (PLC连接型) 外形尺寸 16

XW2R-N32GD-C2-COM

XW2R (PLC连接型) 外形尺寸 17

不带电源端子型号

飞利浦螺钉

XW2R (PLC连接型) 外形尺寸 19

配线图

XW2R-J34GD-C1

XW2R (PLC连接型) 外形尺寸 21

XW2R-J34GD-C2

XW2R (PLC连接型) 外形尺寸 22

XW2R-J34GD-C3

XW2R (PLC连接型) 外形尺寸 23

XW2R-J34GD-C4

XW2R (PLC连接型) 外形尺寸 24

一字槽螺钉(凸起)

XW2R (PLC连接型) 外形尺寸 25

配线图

XW2R-E34GD-C1

XW2R (PLC连接型) 外形尺寸 27

XW2R-E34GD-C2

XW2R (PLC连接型) 外形尺寸 28

XW2R-E34GD-C3

XW2R (PLC连接型) 外形尺寸 29

XW2R-E34GD-C4

XW2R (PLC连接型) 外形尺寸 30

推入式弹簧

XW2R (PLC连接型) 外形尺寸 31

配线图

XW2R-P34GD-C1

XW2R (PLC连接型) 外形尺寸 33

XW2R-P34GD-C2

XW2R (PLC连接型) 外形尺寸 34

XW2R-P34GD-C3

XW2R (PLC连接型) 外形尺寸 35

XW2R-P34GD-C4

XW2R (PLC连接型) 外形尺寸 36

用于连接三菱PLC的

带电源端子型号

XW2R-G32GD-M1-COM

XW2R (PLC连接型) 外形尺寸 39

配线图

XW2R (PLC连接型) 外形尺寸 40

XW2R-N08GD-COM

XW2R (PLC连接型) 外形尺寸 41

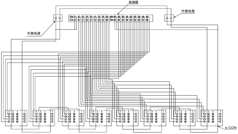
e-CON地址分配用于结合XW2R-G32GD-M1-COM和四个XW2R-N08GD-COM。

XW2R (PLC连接型) 外形尺寸 42

配线图

XW2R (PLC连接型) 外形尺寸 43

推入式弹簧

XW2R (PLC连接型) 外形尺寸 44

配线图

XW2R-P32GD-M1-COM

XW2R (PLC连接型) 外形尺寸 46

XW2R-P32GD-M2-COM

XW2R (PLC连接型) 外形尺寸 47

不带电源端子型号

飞利浦螺钉

XW2R (PLC连接型) 外形尺寸 49

配线图

XW2R-J34GD-M1

XW2R (PLC连接型) 外形尺寸 51

XW2R-J34GD-M2

XW2R (PLC连接型) 外形尺寸 52

一字槽螺钉(凸起)

XW2R (PLC连接型) 外形尺寸 53

配线图

XW2R-E34GD-M1

XW2R (PLC连接型) 外形尺寸 55

XW2R-E34GD-M2

XW2R (PLC连接型) 外形尺寸 56

推入式弹簧

XW2R (PLC连接型) 外形尺寸 57

配线图

XW2R-P34GD-M1

XW2R (PLC连接型) 外形尺寸 59

XW2R-P34GD-M2

XW2R (PLC连接型) 外形尺寸 60

用于连接基恩士PLC的

带电源端子型号

推入式弹簧

XW2R (PLC连接型) 外形尺寸 63

配线图

XW2R-P32GD-K1-COM

XW2R (PLC连接型) 外形尺寸 65

不带电源端子型号

飞利浦螺钉

XW2R (PLC连接型) 外形尺寸 67

配线图

XW2R-J34GD-K1

XW2R (PLC连接型) 外形尺寸 69

XW2R-J40GD-K2

XW2R (PLC连接型) 外形尺寸 70

推入式弹簧

XW2R (PLC连接型) 外形尺寸 71

配线图

XW2R-P34GD-K1

XW2R (PLC连接型) 外形尺寸 73

XW2R-P40GD-K2

XW2R (PLC连接型) 外形尺寸 74